Vibration Sensor Schematic Design A Smart Alarm System Throu
Design a smart alarm system through a raspberry pi board with vibration Composition and working principle of the vibration sensor. (a Vibration sensor circuit diagram fig system
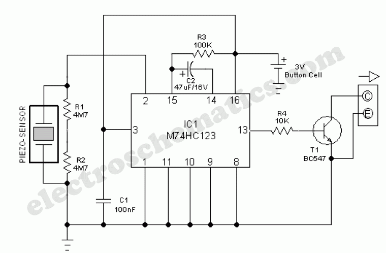
Vibration Sensor Circuit Kit | ElecCircuit.com
Vibration sensor working and applications Simple vibration sensor circuit – homemade circuit projects Vibration sensors
Sensor vibration arduino circuit interfacing module diagram uno schematic sw shock microcontroller given below led
Sensor circuit vibration diagram sensitive ultra sponsored links circuitdiagramVibration proximitor axial displacement bently compressor introduction calibration Simple vibration sensor circuit – homemade circuit projectsVibration sensor.
Simple vibration sensor with no moving parts.Sensor vibration seismic diagram circuit schematic inverting Vibration sensors schematicVibration sensor circuit..

Vibration schematic cornell sensors sensor university 2009
Ultra sensitive vibration sensorVibration sensor alarm system schematic module diagram pi raspberry buzzer smart through board osoyoo follows Vibration sensor circuit kitBasic lesson – vibration sensor module « osoyoo.com.
Vibration circuit sensor switch alarm gadgetronicxVibration sensor alarm / switch circuit Vibration piezo circuits forrest mims jamecoChoosing the most suitable predictive maintenance sensor for industry 4.

How to setup vibration sensors on the arduino
Vibration sensor : 9 stepsVibration normally instructables elektronika Vibration sensor circuit kitVibration sensor circuit kit eleccircuit mims forrest iii.
Smart vibration sensor circuit diagramVibration sensor for use as a simple surveillance system Vibration detectorVibration sensor circuit diagram.

Schematic experimental setup of the vibration sensor.
Industrial vibration sensor v3 product manualVibration sensor module (sw-420) — sunfounder universal maker sensor Vibration sensor: definitions, applications and how to use itBlock diagram of the vibration sensor..
How to build a vibration detector circuitArduino vibration sensor tutorial Make vibration circuit sensor sensors makezine projects shock precise own work mims figure ic would place which article electronicMake your own precise vibration sensors in 2020.

Vibration sensor circuit alarm schematic diagram smart electronic
Vibration sensorVibration sensor alarm circuit diagram Super sensitive vibration sensorCircuit vibration detector schematic build diagram.
Smart vibration sensor alarmSeismic / vibration sensor Alarm sensor vibration circuit diagram piezoelectric usingVibration sensor sensitive super circuit diagram circuitdiagram.

Vibration sensor / detector circuit
Simple vibration sensor circuit – homemade circuit projectsSensor 420 vibration sw module arduino osoyoo normally closed epal pk lesson .
.






